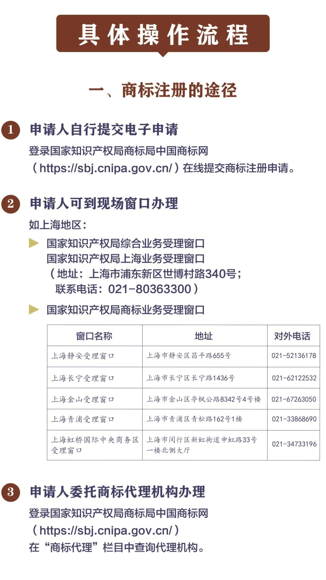
注册商标可以选择以下途径。
1、前往商标局申请商标注册,商标局是负责全国商标注册的唯一官方机构,申请人可以直接前往商标局的办事大厅进行申请,这种方式比较直接,但需要耗费一定的时间和精力。

2、通过网上系统提交商标注册申请,随着信息化的发展,商标局开通了网上申请系统,申请人可以通过商标局的官方网站在线提交申请,这种方式相对便捷,但也需要申请人具备一定的专业知识和经验。
3、通过专业的商标代理机构进行商标注册申请,商标代理机构是专门从事商标代理业务的机构,具有丰富的经验和专业知识,可以帮助申请人顺利完成商标注册,这种方式对于不熟悉商标注册流程的人来说较为推荐。

无论选择哪种方式,都需要在中国境内提出注册申请,商标注册需要遵循一定的流程和规定,建议申请人在申请前详细了解相关规定和要求,以确保申请的成功率。









